登 录 免费注册 全国统一客服电话:400-676-1800 《中国建筑设计网》是中国政企交互型电子招投标领导品牌 进入办公平台


招标公告 招标变更 采招业主会


全项目跟踪 规划施工


明星企业 企业资讯


焦点视点 技术创新
中标公告 废标公告 流标与答疑 拟在建项目 可研环备 产品选型 资质选型 政策法规 展会信息
所在位置:网站首页 招标公告 正文
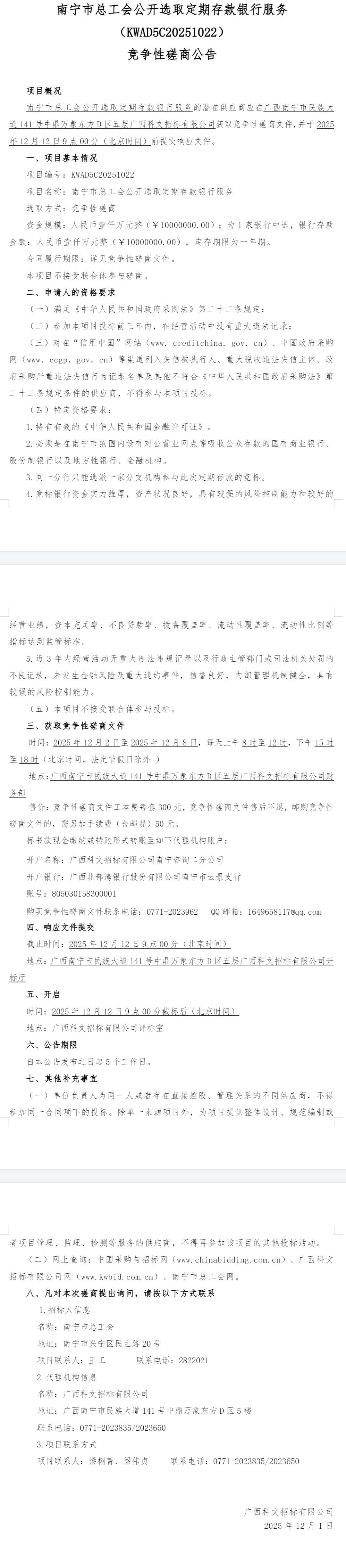
南宁市总工会公开选取定期存款银行服务(KWAD5C20251022) 竞争性磋商公告
公告名称:
南宁市总工会公开选取定期存款银行服务(KWAD5C20251022) 竞争性磋商公告
所属地区:
广西
发布时间:
2025-12-01
详细内容:


3.png


推荐业主单位 更多
 
1
北京中油建设项目劳动安全卫生预评价有限公司
 
2
大庆油田公司第九采油厂
 
3
北京中油建设项目劳动安全卫生预评价有限公司
 
4
大庆油田公司采气公司
 
5
大庆油田工程有限公司环境规划评价技术研究所
 
6
大庆油田有限公司第五采油厂环保部
 
7
大庆油田工程有限公司环境规划评价技术研究所
 
8
大庆油田有限责任公司第二采油厂
 
9
大庆油田有限责任公司第十采油厂
 
10
大庆油田工程有限公司
 
11
大庆油田有限责任公司第七采油厂
 
12
大庆油田工程有限公司
 
13
大庆油田有限责任公司第九采油厂
 
14
大庆油田工程有限公司
 
15
大庆油田有限责任公司第二采油厂
友情链接 申请友情链接:service#cpeee.com
中国煤矿招标网铁塔招标网
关于我们 | 联系我们 | 会员服务 | 入网流程 | 付款方式 | 法律声明 QQ在线:51311961 QQ交谈
Copyright © 2008-2018  中国建筑设计网  版权所有    网站所载内容及排版格式受版权法保护  严禁转载!
政府单位:国务院国有资产管理委员会  |  中华人民共和国财政部 1